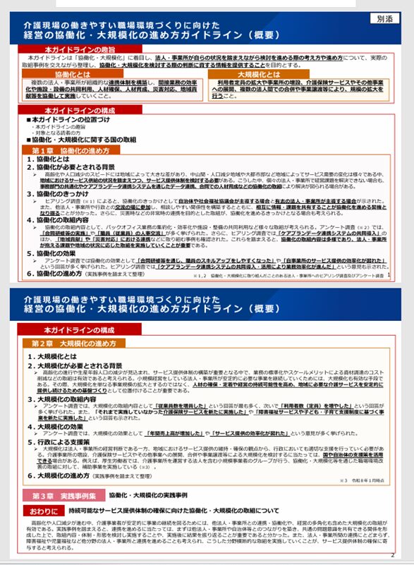
厚労省から「経営の協働化・大規模化の進め方」の通達がきました
これだけ具体的な内容をみると、今後小規模事業所は経営難になること間違いない✖
新たに事業を増やして複数事業経営するか、統合するにしても大中規模事業所に選んでもらえるように会社の整備をする等、出口戦略まで考えないといけないですね


厚労省から「経営の協働化・大規模化の進め方」の通達がきました
これだけ具体的な内容をみると、今後小規模事業所は経営難になること間違いない✖
新たに事業を増やして複数事業経営するか、統合するにしても大中規模事業所に選んでもらえるように会社の整備をする等、出口戦略まで考えないといけないですね







